年前案子多、事情杂,AI 工具这块一直是"想搞但没时间搞"的状态。过完年回来,难得有几天相对清闲,就下定决心把这些事情都做了。
折腾了将近一个月,Claude Code 和 OpenClaw 成了我每天开机必开的工具。这篇文章就聊聊这一个月我到底做了什么,踩了哪些坑,最后有没有用。
先聊一下我的背景:
我之前通过学习爬虫,系统的了解过python、shell,熟练使用VScode。
手边有一个闲置的MacMini,拼多多买的,是我去年购置的,价格3000元。
一直对AI都很感兴趣,也不断研究AI工具。
接入OpenClaw的模型有minimax 2.7和Gemini 3.1 pro/ 3.1 flash lite。
但最后把Claude Code作为自己的工作主力,好用的模型谁用谁知道。
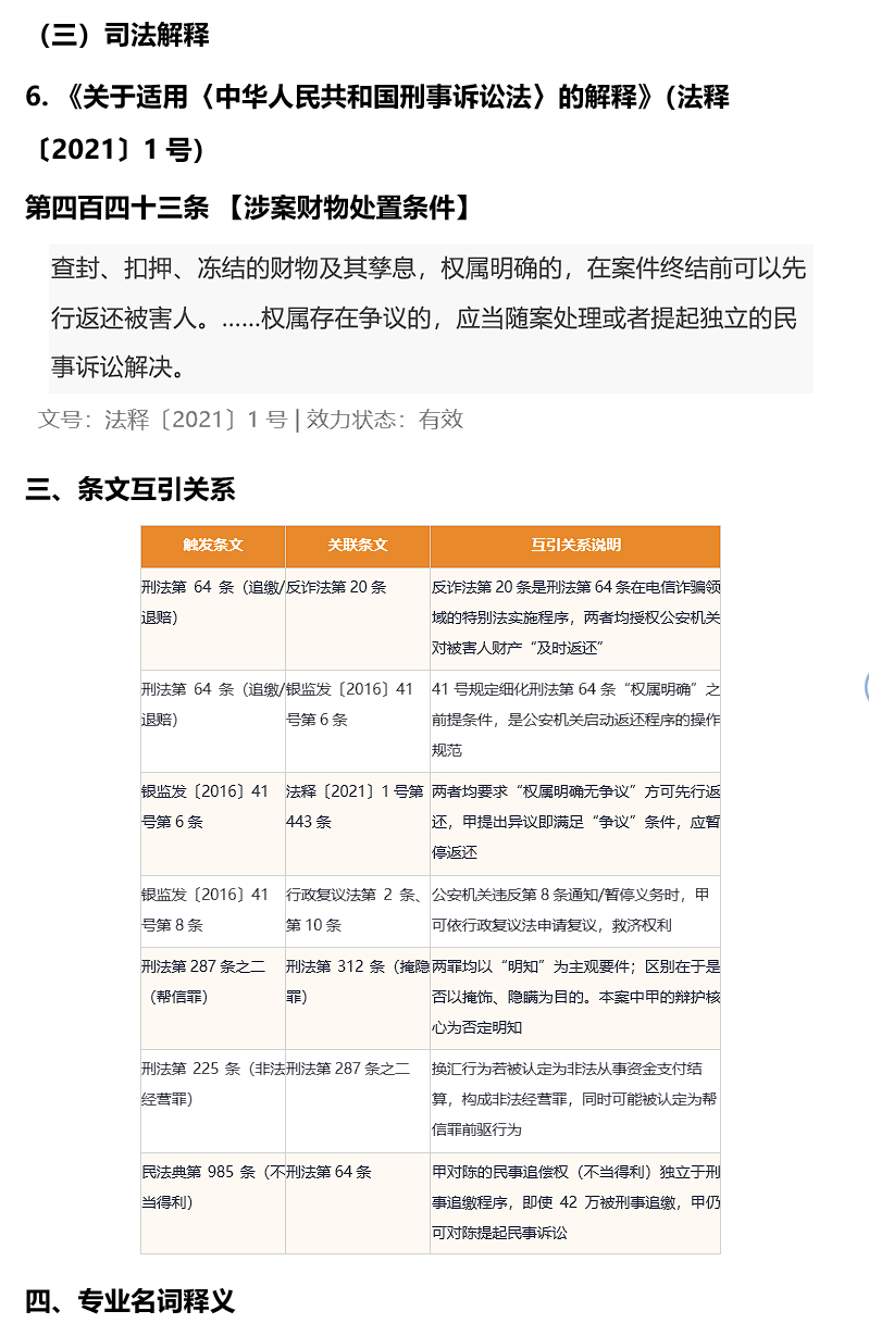
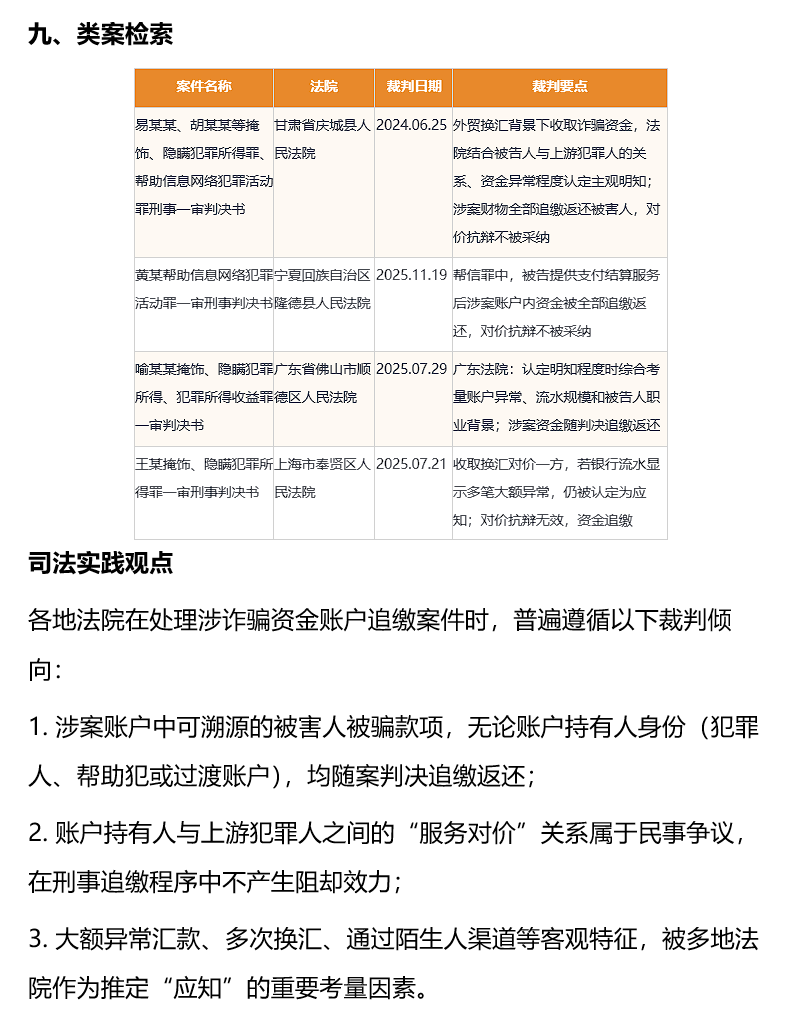
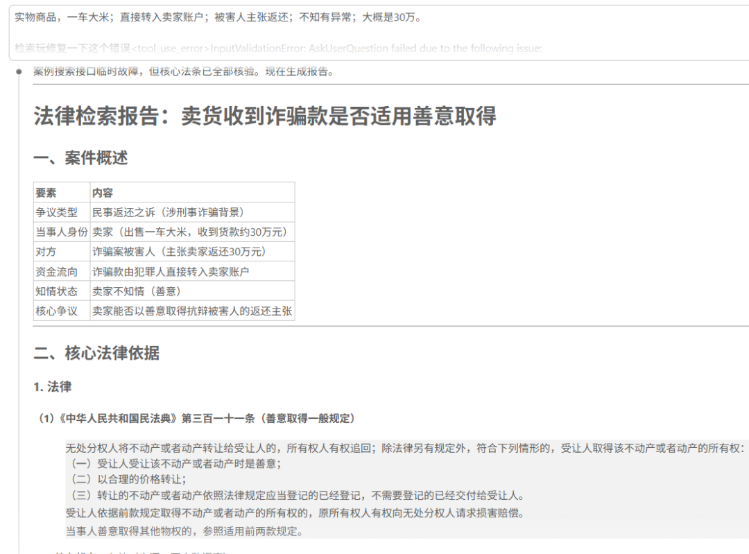
一、案例检索系统:把判决书搬进自己的数据库
律师对案例检索的依赖,不用多说。但各大法律数据库要么贵、要么慢、要么检索逻辑不符合我的习惯。
以前攒下来的习惯是,顺手把自己看到的案例存下来,结果这次就派上用场了。
为了好好利用这些案例,我干脆用 MongoDB 搭了一个自己的案例数据库,配上一个 MCP 服务,让 Claude 直接调用。
把整理好的裁判文书、典型案例导进去,按罪名、关键词、判决结果做好字段标注。Claude 可以直接通过工具调用检索这个库——搜罪名、搜关键词、搜特定法院的案子都行。
如果没有相关的案子,Claude还会调用在线法律数据库,直接去搜索,存到本地数据库,以方便下次调用。
检索完之后,再调用 minimax-docx 生成一份格式规范的法律检索报告,案号、法院查明的事实、裁判结果、辩护要点。
最后一份律所格式的 Word 文档直接出来了。
以前做一份这样的报告,手动整理加写作要大半天。现在告诉 Claude 我要查什么法律问题,半小时以内搞定。
文档格式是我提前定好的模板:封面、检索说明、案例列表、辩护建议,Claude 按这个结构输出,交给当事人或者团队成员能直接用。甚至直接可以交付给当事人。
下面是一个示例
这套东西最大的价值,是把我这几年积累的案例真正用起来了。
以前躺在硬盘里,现在可以直接被调用。
而且有一套非常好用的流程,法律检索这种dirty work完全可以让Claude来做。
但这里面最深刻的一点是, 使用不同的模型,呈现的结果差异很大。
二、小红书自媒体发布系统
做自媒体的都知道,小红书号的价值高,普法内容在那边传播效果其实不错,成交率也比较高。
手动发小红书太麻烦了——内容要改成图文卡片风格,配图要符合平台调性,话题标签也有讲究,做一次能耗掉不少时间。
所以我搭了一个小红书自动发布的 Skill,接入 Claude Code和OpenClaw。
给一个主题或者一篇已有的公众号文章,Claude 改写成小红书风格(口语化、短句、多分段),自动配图,直接推送发布。
下面就是我刚开始玩OpenClaw追孙宇晨热点的实战。
最后这篇小红书图文也成了一个爆款。
公众号文章也可以一键"翻译"成小红书版本,不用再手动改来改去。
三、OpenClaw 读微信文章和抖音视频,随时记录灵感
这个可能是这一个月对我日常影响最大的,但它不像前两个那样有什么架构可说,纯粹是个工具习惯的改变。
以前刷到一篇好的法律分析文章,或者抖音上有意思的案件解说视频,觉得很有用,我会先收藏,然后……就没有然后了,娱乐属性比较强。收藏夹是个黑洞,东西进去就出不来。
现在是这样的:看到微信文章,把链接扔给 OpenClaw,它用无头浏览器把文章完整抓下来,图片都下载到本地,整理成干净的 Markdown,再让 Claude 帮我提炼要点、标注有用的部分,直接存成笔记。抖音视频的话,接了一个本地 Whisper 转录脚本,把分享链接扔进去,自动下载视频、提取音频、在本地转成文字——全程不经过任何云端服务,涉及当事人信息的内容我才敢这么用。转录完再让 Claude 整理成结构化笔记。
从"刷到"到"变成我的笔记",现在几分钟的事。灵感和素材的积累速度,比以前快多了。
四、两套公众号发布系统
全自动版
这套是给"想好主题直接发"的场景做的,跑完不需要我动手:
先用 Gemini Deep Research 做一次调研,案例细节、数据来源、法律要点搜集齐全,再让 Claude 按我公众号的写作风格生成文章,过一遍去AI化处理,自动配 3-5 张插图,生成宽幅封面图,最后调微信 API 推送到草稿箱,然后给我发预览链接。
草稿箱里就有一篇配好图的文章等我确认。我只要最后看一遍点发送。
发稿频率从"攒够了才发"变成了"想发就发"——这个变化对我来说是实质性的。
网页手动版
全自动那套很方便,但有时候我想自己挑图,需要更多控制感。于是另做了一个网页版的文章管理服务,部署在本地 Docker,用 Cloudflare Tunnel 暴露出去,使用公网域名,手机电脑都能访问。
Claude 写完文章推送过来,我在网页上配图、调整,再发布。右侧有个浮动面板,选中文章里的关键词就能直接搜图,看到合适的点一下,图片自动传到微信 CDN 并插入段落。不想手动找的时候,让 Gemini 直接生成也行。现在运营了几个公众号,这套系统多账号都支持,推送的时候选一下就好。
总结一下
整体感受是:把重复性的整理工作交出去之后,我确实能把更多注意力放在真正需要判断的地方,而不是重复性工作的地方。
有一点一直没妥协:阅卷分析、文章转录这些涉及案件信息的工作,全部在本地跑,不走云端。这个不是技术偏好,是基本的职业要求。
还有很多东西没搞好,也在持续折腾。AI 工具这件事,搭好流程之后才能感觉到它的价值,用一两次是看不出来的。
未来还有很多想法,正在一一实现。
比如自动生成公开案例分析视频,自动整理案件材料,开庭辅助工具......
我也建了一个OpenClaw法律人社群,大家如果有想加入,可以加我微信跟我说。
如果你想学AI,我创建了一个知识星球,现在招募创始会员20名。
原价999,现在早鸟价,一年699,一天不足2元钱即可加入,但优惠券先到先得。
如果你付费过 法律人学Claude|第十六期:终结Dirty Work——纯自动化干活 这篇文章,可以私聊我再额外领取一张一百元优惠券。
加入星球你将获得更多更深入的法律AI使用方法,也可以获得更具体细致的解决方案。