接到新案子,至少有两个时间点你会发现自己需要一份像样的检索报告。
报价前是第一个。你得知道这个案子要查多少部法律、有没有真正的争议焦点、类案胜诉率大概落在哪里——这些不是凭感觉说出来的,是要有底气的。没做过检索就报价,要么报低了、要么报高了,事后解释起来很难听。
第二个是承接之后,正式出方案之前。你要真正摸清这个案子的法律关系:适用什么法、哪条真的管用、各地法院是怎么判的。这些整理成一份文件,是自己的分析底稿,也可以直接发给客户作为前期研究成果。
麻烦在于,这份报告做起来不快。从条文定位到原文核验,再到类案整理,最后排版成文,一套走下来没有两三个小时出不来。
这一期讲的就是怎么让 Claude 替你完成这套活,最后输出一份格式规范的 Word 报告。
为什么不能直接问 Claude "这条法律怎么说"?
很多人第一次用 Claude 查法律,发现它给的条文编号偶尔错位,有时还直接引了已废止的旧版本。
不是 Claude 不聪明,是它的工作方式决定的。
Claude 的知识有截止时间,对法条的"记忆"只到某个时点——之后的修订它未必知道。 更关键的是,它背给你的条文是它的"印象",不是从数据库里实时拉出来的原文。就像让一个记忆很好的同事默写合同条款,大意通常没问题,但细节不保证一字不差。
所以这套工作流的原则是:Claude 负责判断和整合,但所有法条原文必须来自本地数据库或实时 API,不让 Claude 凭记忆给。
Claude 就像你们所里判断力很强的合伙人,但你不会让他靠记忆引用合同原文。你会让助理去调原件,合伙人来分析。本地数据库就是那个调原件的助理。两条线,各干各的,不会混在一起。
五步检索流程
第一步:补全案件信息
开始使用 /legal-research (有老读者已经使用过了,参考 法律人学Claude|第五期:让Claude用上次抛App——Skills初解 ) 检索前,Claude 会逐一向你确认:什么类型的争议、主体是谁、核心事实是什么、发生在哪里。
别嫌麻烦。这一步是为了不让后面的检索方向偏掉——花二十分钟拿到报告,才发现查的是错误的法律框架,那才叫真浪费。
第二步:联网确定法律范围
Claude 通过联网搜索,先确认本案应当适用哪些法律、大概涉及哪几条。这一步只是确认查哪些法,涉及到哪些问题,不输出条文原文。搜索负责定位,数据库负责给原文。
第三步:本地数据库核验原文
Claude 调用本地脚本,按第二步定好的法律和条文号,从本地数据库里拉取原文。本地库里没有的,脚本自动从法律 API 拉取并入库,下次直接调用。
原文是逐字核准的,不是 Claude 背出来的,每条都标注来源和核验时间。
第四步:类案检索
在百万量级的裁判文书库里,Claude 通过多字段联合检索——案由代码、法院层级、时间范围——找到相关判决,读取全文,提炼裁判要旨,归纳各地法院的主流做法和少数意见。
第五步:生成 Word 报告
Claude 按固定的十章模板生成报告,内容全部来自前四步的核验结果。调用文档工具一键转为 Word:橙色表头、分节页眉、自动目录。
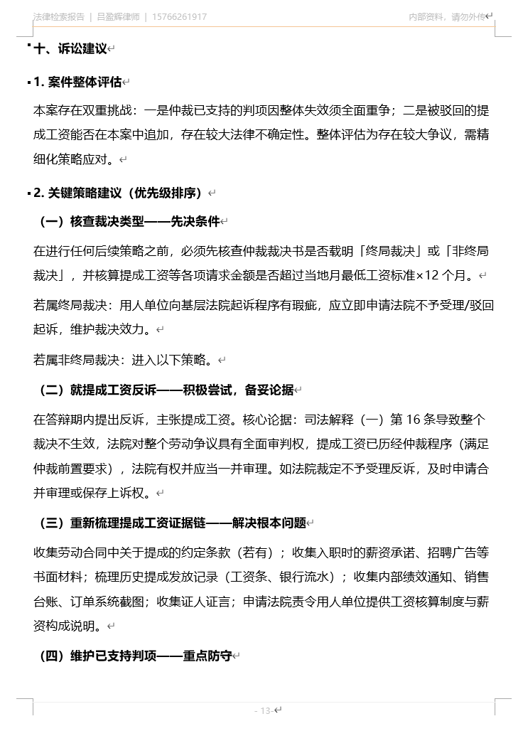
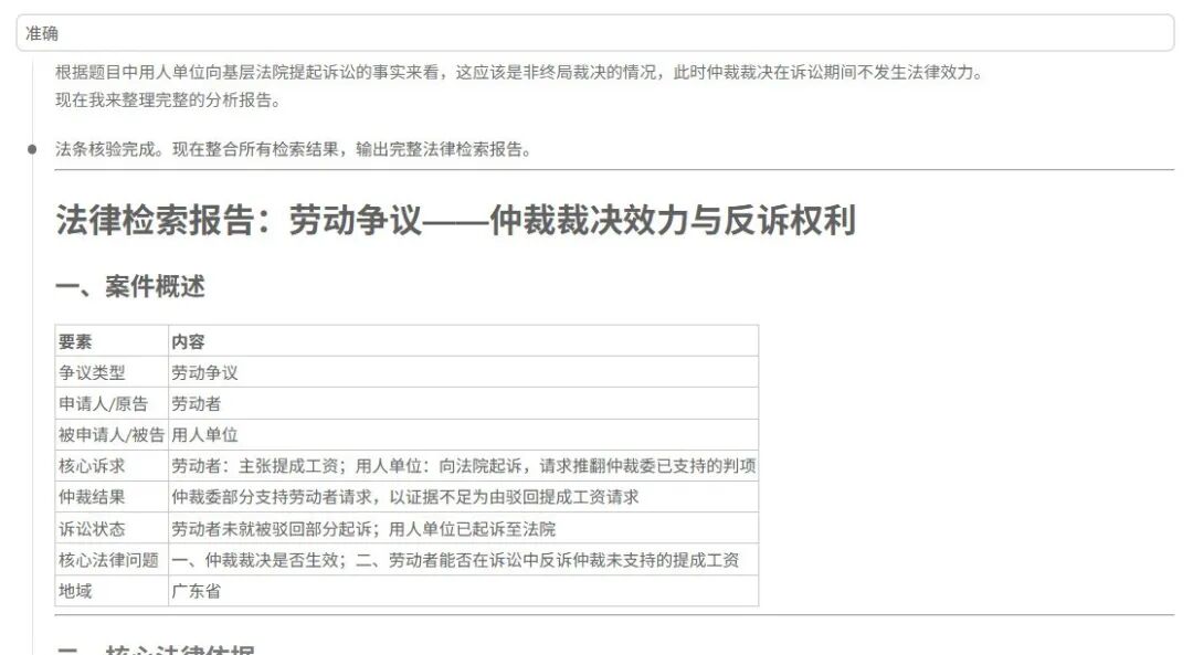
实战演示:劳动争议反诉权利检索
案件背景:仲裁委部分支持劳动者,裁决支持了基本工资,驳回了提成工资。用人单位起诉法院。劳动者想反诉要回那笔提成,问题是:这种"部分裁决"算不算一裁终局?反诉权利有没有被锁死?
我这样告诉 Claude:
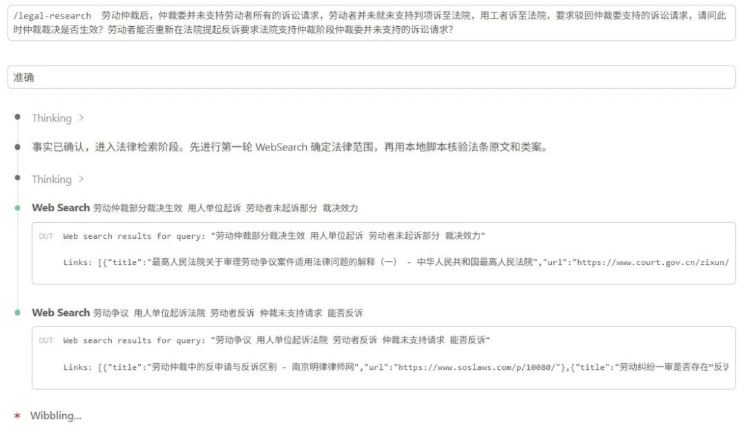
"劳动仲裁后,仲裁委并未支持劳动者所有的诉讼请求,劳动者并未就未支持判项诉至法院,用工者诉至法院,要求驳回仲裁委支持的诉讼请求,请问此时仲裁裁决是否生效?劳动者能否重新在法院提起反诉要求法院支持仲裁阶段仲裁委并未支持的诉讼请求?"
Claude 思考了一下,给我提出了三个问题:
然后就总结了一下事实,发给我让我确认。
我确认之后,它就继续进行联网检索和数据库的检索。
核验后的法条包括《劳动争议调解仲裁法》第47条至第50条原文,以及《最高人民法院关于审理劳动争议案件适用法律问题的解释(一)》第16条至第18条原文,每条标注了数据库来源和核验时间。
类案在某地法院近三年的判决里找到12份。主流做法是:非一裁终局范围内的争议,劳动者反诉权不受限制。法院在认定"部分裁决"时,会区分各诉求是不是可以独立处分的请求——这个细节直接影响反诉能不能立。
最后它直接按照我们律所的模板生成了一个法律检索报告。
最终报告5000多字,共13页,核对一下就可以供自己使用或者直接发给当事人。
几个常见问题
Q:这套工作流需要我会编程吗?
A: 不需要。脚本和检索工具都可以让Claude Code配置好,你只需要描述案件信息,Claude 调用工具的过程是自动的。整个流程你只用说话,不用碰脚本。
Q:本地数据库里没有这部法律怎么办?
A: 脚本会自动联网拉取并入库,下次就有了。如果是你没接触过的其他领域,第一次运行后Skill会检查一下入库原文是否完整。
Q:类案检索出来的判决是真实的吗?
A: 类案来自真实裁判文书库,Claude 读的是判决全文,不是自己编的摘要。但它在提炼"裁判要旨"时是在做理解和归纳,这部分你还是要自己把关——AI 提炼,律师判断。
Q:报告里的诉讼建议能直接给客户看吗?
A: 可以作为沟通素材,但最终建议要你签字背书。Claude 的分析基于已检索的案例和条文,它不了解你手上这个案子的全部情况,最终判断权在你。
Q:一份报告要多久?
A: 普通案件大概15到20分钟。涉及多个法律关系、需要大量类案的案件,可能30到60分钟。
往期回顾
法律人学Claude|第一期:桌面版已经很好用了,为什么我还是力推 VSCode 插件版?
法律人学Claude|第二期:半小时装好 VSCode + Claude Code
法律人学Claude|第三期:让Claude更高效读懂你的文件
法律人学Claude|第四期:你的项目助理—CLAUDE.md使用指南
法律人学Claude|第五期:让Claude用上次抛App——Skills初解
法律人学Claude|第六期:不做8秒记忆的金鱼——优化记忆Memory
法律人学Claude|第七期:给Claude装上"外挂"——CLI与MCP工具使用指南
法律人学Claude|第八期:法律人的文档革命——你必须学会Markdown
法律人学Claude|第九期:给自己定制一个审合同Skill——Skill详解
法律人学Claude|第十期:被AI改乱的文档如何自救?——Git工具的使用
法律人学Claude|第十一期:给AI这匹野马套上缰绳——Hooks机制
法律人学Claude|第十二期:搭建私有数据库——MongoDB的使用
对了,我建了一个交流群,有想 进群 的伙伴可以 加我 。