你接到一个案子:合同纠纷,涉及电商平台的定金条款。
当事人问你,平台不退定金合不合法,能不能告。
你要检索法律,检索案例。
一、做一份案例检索报告,要打开几个窗口?
你坐到电脑前,开始工作:
打开 Alpha(α),输入关键词,刷出一堆结果,逐条筛选。打开北大法宝,再检索一遍,因为 Alpha 里有些判决找不到。打开威科先行,看看有没有分析文章。再开一个浏览器标签,确认《民法典》第五百八十七条现在有没有改过。再打开 Word,开始把这些东西拼成报告——标题、目录、法条引用、类案对比、诉讼建议……
一个小时过去了,你还在复制粘贴。
现在告诉你另一种方式:在 Claude 里输入:
/legal-research
然后描述案件情况。Claude 自动去检索法律法规和类案,核验法条原文,整理成一份带目录、带表格的 Word 检索报告,直接交给客户。
北大法宝没打开。Alpha 没切换。格式你没拼。
二、Skill 是什么
把 Claude 想象成一部刚出厂的手机。手机本身能做很多事,但你不会只用内置功能,你会根据需要安装 App。
Skill 就是给 Claude 装的 App。
每个 Skill 是一套预设好的工作指令,告诉 Claude:遇到这类任务,按什么顺序走,用什么工具,输出成什么格式。
legal-research 这个 Skill 里就写好了:遇到法律检索任务,先用搜索工具确认涉及哪些法律,再核验具体法条原文,再检索类案,最后生成规范的 Word 报告。不需要你每次重新解释一遍。
三、Skill 为什么能代替那些 App
传统工作里,你打开北大法宝、威科先行,是因为这些平台有数据、有检索功能。但你自己站在中间当翻译:你去搜,你去读,你去提炼,你去格式化。
Claude 有网络搜索能力,有本地脚本可以调用法律数据库,有文档生成工具可以直接输出 Word。Skill 做的事,是把这些工具的使用顺序和规则提前定好,变成一条流水线。
就像给新来的律师助理写了一本工作手册。以后不用每个案子都当场培训他,手册里写了的,他照着做。
每次触发 /legal-research ,Claude 就按手册走:搜索→核验→检索类案→生成报告。中间不需要你盯着转述。
四、Skill 装在哪里
Skill 放在你电脑里的这个文件夹: ~/.claude/skills/ 。
~ 符号第四期说过,不重复了。这个文件夹默认是隐藏的,要手动找。
最直接的方式是用 VSCode 打开:
打开 VSCode,顶部菜单点"文件"→"打开文件夹…"
在对话框地址栏输入 ~/.claude/skills (Mac)或 %USERPROFILE%.claude\skills (Windows),回车
VSCode 左侧资源管理器会列出所有已安装的 Skill,每个子文件夹就是一个
这样打开有个额外好处:可以直接点进去查看或修改每个 Skill 的内容,不只是看个文件夹列表。
Mac 也可以用快捷键Shift+Command+G打开 Finder 的"前往文件夹",Windows 可以 Win+R 输入路径,都行。
五、从哪里找 Skill,怎么安装
去哪里找?
目前两个主要来源:
ClawHub (clawhub.ai):专门收录Skill 的社区平台,可以按类别搜,法律、写作、研究都有,找到直接下载。
GitHub :不少开发者把自己写的 Skill 开源放在上面,搜索"claude skill"或"claude code skill"或者直接搜索"skill"能找到一些。
下面这个是GitHub上面的 awesome-openclaw-skills项目,有非常多的有用项目,大家可以在Github上搜搜看。
怎么安装?
下载 Skill 文件夹(ClawHub 直接下载;GitHub 下载 zip 包后解压)
把整个文件夹拖进 ~/.claude/skills/ 目录
关闭 Claude 对话窗口,重新打开
输入 /技能名称 ,Claude 响应了就是装好了
不用命令行,不用管理员权限。
六、我最常用的几个 Skill
Skill 名称 用途 触发方式 legal-research 法律检索报告,核验法条+类案+Word 输出 /legal-research minimax-docx 直接生成 Word 法律文书 /docx format-markdown 把材料整理成标准 Markdown /format skill-creator 创建你自己的专属 Skill /skill-creator
skill-creator
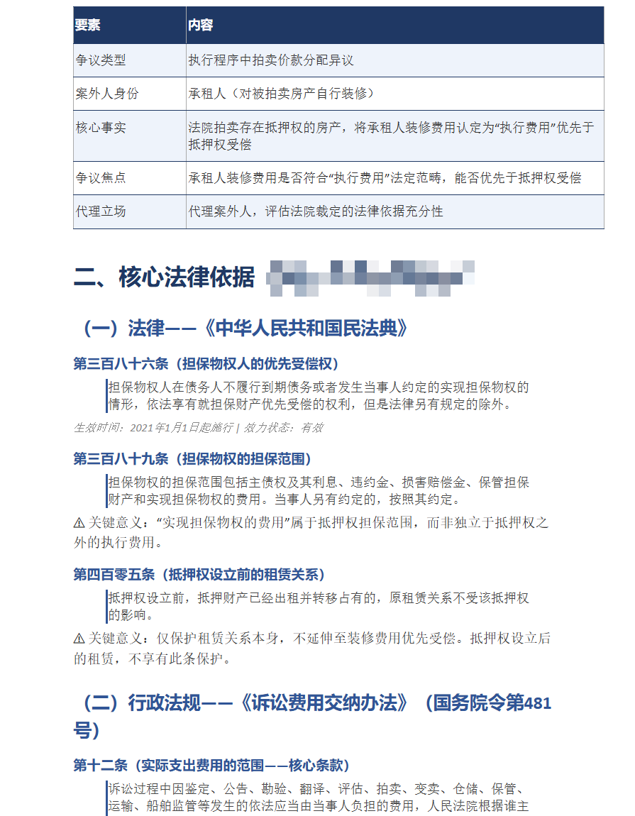
七、实战演示:用 legal-research 做民事执行案件纠纷检索报告
还是开头那个案子。
第一步 :对话框输入 /legal-research ,Claude 进入检索模式。
第二步 :描述案件情况:
"我的当事人是执行案件中的第三人,他和某甲签订了房屋租赁合同,经营酒店,并通过耗资900万进行装修,但并不知情该房屋有抵押,现因某甲资不抵债,乙银行申请拍卖某甲房屋,法院经评估认定我的当事人有装修房屋仍有300余万残值,便将拍卖所得的300余万款项作为执行款,优先支付给我的当事人。现案外人提出异议,该笔执行款项不能即时到账,法院这么做是否有理由,有什么法律风险?"
第三步 :Claude 自动走流程。
先用搜索工具确认涉及哪些法律(法律法规有关执行优先费用的相关规定),再调用数据库核验法条原文,再检索类案裁判结果,最后生成一份带目录、带表格的 Word 文档。
第四步 :报告生成,文件保存在工作区文件夹,核查一下直接可以发给当事人。
你只写了那一段案件描述。
八、常见问题
Q:输入 /skill名称 没反应?
A: 先查这三件事:Skill 文件夹有没有放对位置(应该在 ~/.claude/skills/ 里,不是直接放桌面);放进去之后有没有重启 Claude 对话窗口;还有就是输入的名称和文件夹名称是否完全一致,大小写也要对上。
Q:Skill 可以嵌套调用吗?
A: 可以,而且这挺常见的。一个 Skill 里可以调用其他 Skill,也可以调用各种工具,搜索、文档生成、本地脚本都行。想做更复杂的工作流,把几个 Skill 串起来就行。
Q:想创建自己的 Skill,但不知道怎么描述需求?
A: 触发 /skill-creator 之后,Claude 会先问你几个问题,大概就是:要解决什么场景、输入是什么、输出是什么、有没有固定的步骤顺序。如实说就行,不需要懂技术,它会帮你整理成格式。
Q:Skill 安全吗?会不会把文件上传出去?
A: Skill 是文字指令,相当于提前写好的提示词,不是可执行程序,也没有独立运行的能力。安全性取决于 Claude 本身的连接方式,和 Skill 格式无关。有数据安全顾虑的,先按第七期的方法脱敏,再操作。
Q:网上找的 Skill 靠谱吗?
A: 安装前可以先打开文件夹,看里面的 SKILL.md ,纯文本,直接能读。看不懂,就把内容粘给 Claude,让它用中文解释这个 Skill 到底会做什么操作。
往期回顾
法律人学Claude|第一期:桌面版已经很好用了,为什么我还是力推 VSCode 插件版?
法律人学Claude|第二期:半小时装好 VSCode + Claude Code
法律人学Claude|第三期:让Claude更高效读懂你的文件
法律人学Claude|第四期:你的项目助理—CLAUDE.md使用指南
对了,我建了一个交流群,有想 进群 的伙伴可以 加我 。
如果你想学AI,我创建了一个知识星球,现在招募创始会员20名。
原价999,现在早鸟价,一年699,一天不足2元钱即可加入,但优惠券先到先得。
如果你付费过 法律人学Claude|第十六期:终结Dirty Work——纯自动化干活 这篇文章,可以私聊我再额外领取一张一百元优惠券。
加入星球你将获得更多更深入的法律AI使用方法,也可以获得更具体细致的解决方案。